<(杠杆炒股)>国际铜期货与沪铜、LME铜的区别及上市交易时间详解(杠杆炒股)>
近期国际铜期货与沪铜、LME铜的区别及上市交易时间详解,上海国际能源交易中心官网发布了国际铜期货上市有关细则,包括挂牌合约、交割库、交割细则、风险控制管理办法等。
作为能源中心的F4之一,特定品种的新成员,能源中心的国际铜和上期所沪铜期货又有什么不同呢,简单来说国际铜价格中不含增值税,交割品级也与LME(伦敦金属交易所)铜一致(LME铜和国际铜的标准交割品是上期所阴极铜的交割替代品),其价格与LME铜价格的差异除了受美元兑人民币汇率的变化影响外,主要反映的是铜在东亚地区的供需现状。
简单了解了国际铜、沪铜与LME铜的区别,再来跟随小编的脚步快速了解新的特定品种国际铜期货的相关知识吧。
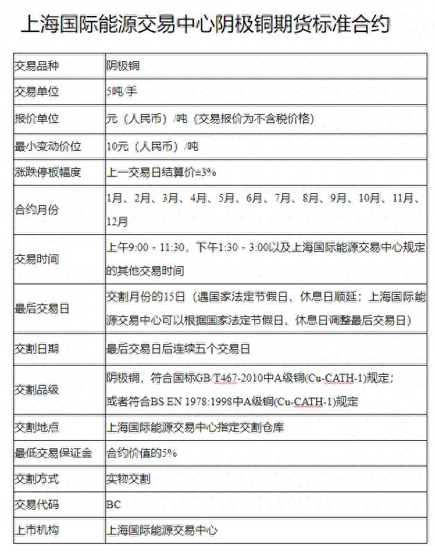
国际铜期货合约

上市交易时间
国际铜期货于2020年11月19日(星期四)在上海国际能源交易中心上市交易。
每周一至周五,09:00-10:15、10:30-11:30和13:30-15:00,连续交易时间,每周一至周五21:00-次日01:00。
上市交易合约
首批上市交易的国际铜期货合约为BC2103、BC2104、BC2105、BC2106、BC2107、BC2108、BC2109、BC2110、BC2111,共9个合约。
保证金
我公司国际铜期货保证金比例按照15%收取(特殊情况除外),具体保证金标准请以结算账单为准或登录快期交易软件、金建投APP合约列表栏目查看。
涨跌停板
国际铜期货涨跌停板幅度为±6%,首日涨跌停板幅度为其2倍:12%。
境外特殊非经纪参与者、境外客户可以使用外汇资金作为保证金。以外汇资金作为保证金的,以中国外汇交易中心公布的当日人民币汇率中间价作为其市值核定的基准价,目前能源中心规定可用于作为保证金的外汇币种为美元,折扣率为0.95。
当日闭市前外汇资金的市值先按照前一交易日中国外汇交易中心公布的当日人民币汇率中间价核算。每日结算时按上述规定的方法重新确定外汇资金作为保证金使用的基准价并调整折后金额。
最大下单手数
限价指令最大下单手数:500手
持仓限制

临近交割月份持仓特别提示
交割月前第一月的最后一个交易日收盘前,投资者阴极铜期货合约的持仓应当调整为5手的整数倍(遇市场特殊情况无法按期调整的,可以顺延一个交易日);进入交割月后,阴极铜期货合约的持仓应当是5手的整数倍,新开仓、平仓也应当是5手的整数倍。
交割方式
采用实物交割、保税交割和仓库交割
交割单位
阴极铜期货合约的交割单位为25吨,交割数量应当是交割单位的整数倍。
质量规定
1、用于实物交割的阴极铜沪铜期货交易规则,质量应当符合国标GB/T467-2010中A级铜(Cu-CATH-1)规定;或者符合BS EN 1978:1998中A级铜(Cu-CATH-1)规定。
2、外型及块重。可用于交割的阴极铜应为块状,每块重量不小于15公斤,中心部位的厚度不小于5毫米。
3、每一标准仓单的溢短不超过±2%,磅差不超过±0.1%。
4、每一标准仓单的阴极铜,应当是同一生产企业生产、同一牌号、同一注册商标、同一质量品级、同一块形、捆重近似的商品组成。
5、每一标准仓单的阴极铜,应当是上海国际能源交易中心的注册品牌或者经上海国际能源交易中心允许的上海期货交易所注册品牌,且附有质量证明文件。
6、标准仓单由上海国际能源交易中心指定交割仓库按规定验收合格后出具。


